Network Map

Umbrella supports a multi-cloud hybrid architecture with granular access control.
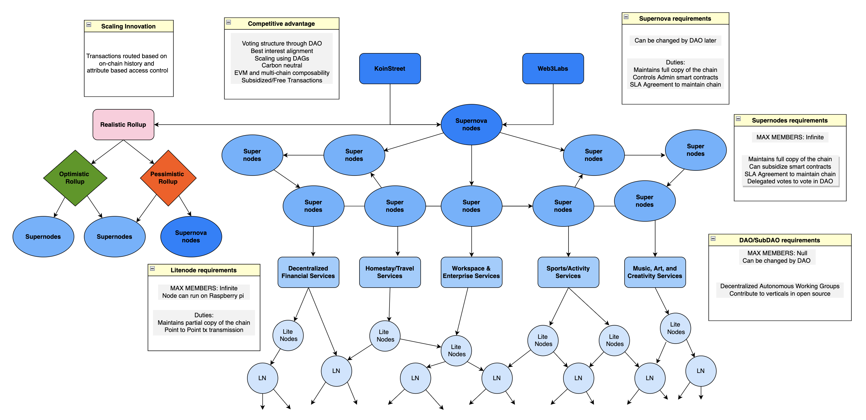
Supernova Nodes
Supernova Nodes act as software maintainers for Umbrella. They do not have any special powers on the chain but are considered the most "reliable" of supernodes and tasked with the maintenance, upgrades, and development of the core Umbrella technology. At first, Umbrella Labs and select partners will be the only Supernova nodes. This is meant to be a temporary role that, as the chain decentralizes, can be passed onto the community.
Supernodes
Supernodes are the network validators. They are incentivized with $UMBRA to maintain the integrity of the chain. There are an infinite amount of potential Supernodes that can exist within Umbrella.
DAOs/SubDAOs
DAOs act as decentralized organizational tools within Umbrella. They can be utilized by applications in several different ways. In the case of the network itself, various SubDAOs are used to focus innovation within certain verticals. For example, the DeFi DAO allows projects that address decentralized finance to come together, share code, share devs/insights, and more. It's a manner of preventing duplication of efforts within the open-source environment that everyone is contributing to while fostering healthy competition and shared progress.
These DAOs are a great way for new projects to gain reputation and recognition within the community as well. DAOs can champion your proposal for whitelisting your contract easing the process for a new application to access the gasless features on Umbrella. However, to build on Umbrella, you do not *have to* join or participate in any DAO.
Litenodes
Litenodes speed up network transactions by relaying communications between two devices that are too far apart geographically to communicate directly. Litenodes share a portion of the network fee generated through the Relay Network. Litenodes on Umbrella utilize Phonon-enabled hardware to facilitate point-to-point communication between hardware without the need for a network connection.
Umbrella's Litenode network is a Relay network that is very similar to Plasma because data is packed efficiently using Merkle trees. A Merkle root for a set of consecutive block headers is relayed, instead of each transaction. However, they differ in one particular aspect. Trustless relay networks replace the centralized relayer of Plasma with a decentralized relayer powered by a network of token stakers. Relay networks thus rely on creating proper incentives for token holders to stake their tokens, such that they can be trusted to run a relayer Litenodes act as the relay network for Umbrella.
Realistic Rollups
Realistic rollups occur in parallel to the main chain's operations. Read more about how Realistic Rollups work in the Scalability section.
Last updated